
1月13日晚,中国黄金(600916.SH)发布2025年年度功绩预减公告。

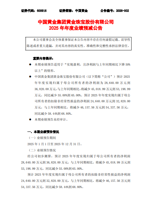
公告露出,中国黄金瞻望2025年归母净利润为28640万元到36820万元,与上年同时比较,将减少45018.99万元到53198.99万元,同比减少55%到65%。
关于功绩着落,中国黄金示意,受黄金市集和新政重叠身分影响,公司主营的投资类和浪费类黄金居品销售均受到冲击,末端门店客流减少,公司举座销售暂时濒临阶段性压力。
另外,中国黄金还称,公司黄金租借业务在财务报表钞票端和欠债端适用不同司帐准则和计量花样,金价飞腾速率赫然快于存货盘活速率,导致公允价值变动损益对公司利润产生暂时的负向影响等。
公开府上露出,公司是专科从事“中国黄金”品牌运营的大型专科黄金珠宝坐褥销售企业,是中国黄金集团有限公司的控股子公司,承载着“中国黄金”延迟产业链的弥留职责。
中国黄金2025年三季度功绩论说露出,2025年前三季度,公司交易收入457.6亿元,同比微降1.74%;包摄于上市公司鼓励的净利润达3.34亿元。
落幕1月14日9点49分,中国黄金的股价8.26元/股赌钱赚钱app,总市值139亿元。
